•  作者:admin
  •  积分:2705
  •  等级:专家教授
  •  2013-05-17 14:07:18
  •  
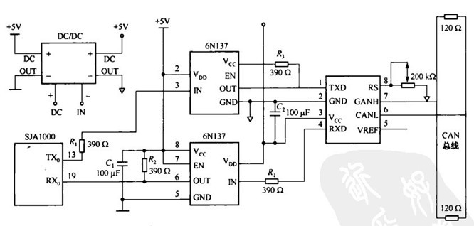
  • 楼主(阅读:6765/回复:0)CAN总线接口电路设计

    CAN总线是一种有效支持分布式控制和实时控制的串行通信网络,以其性能和高可靠性在自动控制领域得到了广泛的应用。为提高系统的驱动能力,增大通信距离,实际应用中多采用PHILIPS公司的82C250作为CAN控制器与物理总线间的接口,即CAN收发器,以增强对总线的差动发送能力和对CAN控制器的差动接受能力。 为进一步增强抗干扰能力,往往在CAN控制器与收发器之间设置光电隔离器电路。典型的CAN总线接口电路原理如图所示:


    CAN总线接口电路的设计中,需要着重考虑以下关键问题。

    1.       光电隔离电路

    光电隔离电路虽然能增强系统的抗干扰能力,但也会增加CAN总线有效回路信号的传输延迟时间,导致通信速率或传输距离减少。82C250等型号的CAN收发器本身具备瞬间抗干扰,降低射频干扰(RFI)及实现热防护的能力,其具有的电流限制电路还提供了对总线的进一步保护功能,因此,如果现场传输距离近,电磁干扰小,可以不采用光电隔离,应选用高速光电隔离器件。以缩短CAN总线有效回路信号的传输延迟时间,如高速光电耦合器6N137,传输延迟时间短,典型值仅为48NS,已接近TTL电路传输延迟时间的水平。

    2.       电源隔离

    光电隔离器件两侧所用电源VDDVCC必须完全隔离,否则,光电隔离将失去应有的作用。电源的隔离可以通过小功率DC/DC电源隔离模块实现,如外形尺寸为DIP-14标准脚位的5V双路隔离输出的小功率DC/DC模块。

    3.       上拉电阻

    3-2 CAN收发器82C250的发送数据输入端TXD与光电耦合器6N137的输出端OUT相连,注意,TXD必须同时接上拉电阻R3。一方面,R3保证6N137中的光敏三级管导通时输出低电平,截止时输出高电平。另一方面,这也是CAN总线的要求。具体而言,82C250TXD端的状态决定着高,低电平CAN电压输入/输出端CANHCANL的状态。CAN总线规定,总线在空闲期间应呈隐形。即CAN网络中节点的默认状态是隐性的,这要求82C250TXD端的默认状态为逻辑1(高电平)。为此,必须通过R3确保在不发送数据或出现异常情况时,TXD端的状态为逻辑1(高电平)。

    4.       总线阻抗匹配

    CAN总线的末端必须连接两个120欧的电阻,它们对总线阻抗匹配有着重要的作用,不可省略。否则,将大大降低总线数据通信时的可靠性和抗干扰性,甚至有可能导致无法通信。

    5.       其他抗干扰措施

    为提高接口电路的抗干扰能力,还可以考虑以下措施:

    A.     82C250CANH,CANL端与地之间并联两个30pf 的小电容,以滤除总线上的高频干扰,防止电磁辐射

    B.      82C250 CANH,CANL端与CAN总线之间各串联一个5欧的电阻,以限制电流,保护82C250免受过流冲击。

    C.      82C2506N137等集成电路的电源端与地之间加入一个100NF的去耦合电容,以降低干扰。

    接口电路是CAN总线网络中重要环节,其可靠性与安全性直接影响整个通信网络运行,只有抓住设计中的关键,才能提高多接口电路的质量与性能,确保CAN总线网络安全,可靠地运行。

    欢迎使用串口论坛
    波仕与您畅游RS232/RS485串口的世界


    目前不允许游客回复,请 登录 注册 发表言论。